MIGRATED SensorCape michael0310
A sensor packed add-on cape for the BeagleBone Black
michaelhleonard.com/projects/SensorCapeRecent activity:
- michael0310 updated — 12 years ago
- michael0310 pushed to — 13 years ago
- michael0310 photo received — 13 years ago
- michael0310 bom received — 13 years ago
- michael0310 pushed to — 13 years ago
- michael0310 oversize photo.png ignored — 13 years ago
Description
!!
IMPORTANT
!!
These files are not the current version and are no longer maintained. The project repository has been completely migrated to github at the following repository.
!!
END OF IMPORTANT
!!
The SensorCape is an add-on cape for the BeagleBone Black that adds a large variety of sensors. This is a great way to add some external sensing capability to your next project. Devices included are:
- 3-axis accelerometer
- 3-axis gyroscope
- 3-axis compass
- Humidity sensor
- Pressure sensor
- Ambient light sensor
- Ambient temperature sensor
- Non-contact temperature sensor
- 38kHz IR Sensor (interfaces with common commercial devices)
- 4 orange user configurable LED's
- 4 tactile switches for conventional user interface
Best of all, the majority of these sensors are interfaced using I2C which means that there are still plenty of GPIO pins available for other capes. Those that are not on the I2C bus can be physically disconnected in hardware, allowing for a very flexible range of configurability.
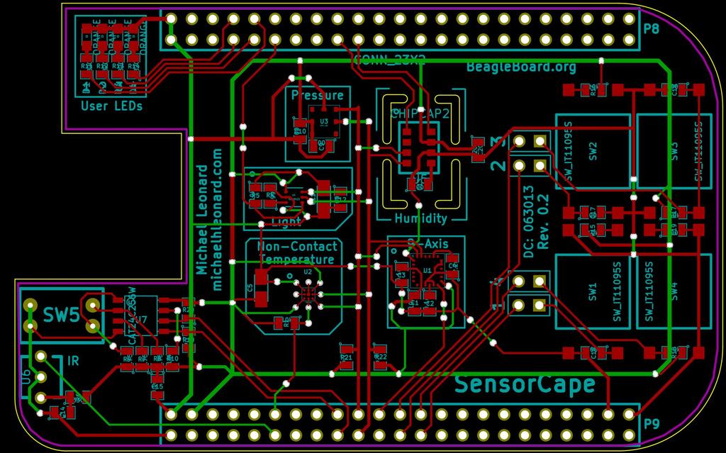
Schematic
Board
Bill of Materials
| Designator | Value | Description |
|---|---|---|
| C1 | GRM216R71E103KA01D | 10nF, Ceramic, X7R, 10%, 4V |
| C2, C3 | GRM219R71C104KA01D | 0.1uF, Ceramic, X7R, 10%, 4V |
| C4 | GRM216R71H222KA01D | 2.2n, Ceramic X7R, 10%, 50V |
| C5 | 293D225X9010A2TE3 | 2.2uF, >= 10V |
| C20 | VJ0805Y224KXJMT | 220nF, Ceramic, X7R, 16V |
| C9, C10, C12, C13, C16,C17, C18, C19 | GRM219R71C104KA01D | 100nF, Ceramic, X5R, 10V |
| C11 | 293D105X9025A2TE3 | 1uF, >= 10V |
| C14 | VJ0805Y105KXQTW1BC | 1uF, Ceramic, X5R, 10V |
| C15 | GRM219R71C104KA01D | 0.1uF, Ceramic, X7R, 16V |
| R1, R5, R10,R15,R16, R17, R18 | CRCW080510K0FKEA | 10k, 1/10W |
| R6 | CRCW0805330RFKEA | 330, 1/10W |
| R11, R12, R13, R14 | CRCW0805820RFKEA | 820, 1/10W |
| R7, R8, R9, R19, R20, R21, R22 | CRCW08054K70FKEB | 4.7k, 1/10W |
| R4 | CRCW0805499KFKEA | 499k, 1/10W |
| D1, D2, D3, D4 | SML-211DTT86 | ORANGE |
| U1 | MPU-9150 | 9-Axis Sensor |
| U2 | TMP006AIYZFR | Non-contact temperature sensor |
| U3 | BMP180 | Pressure sensor |
| U4 | ISL29023 | Digital light sensor |
| U5 | ChipCap2 CC2D33 | Humidity and temperature sensor |
| U6 | TSOP38238 | 38 kHz IR sensor |
| U7 | CAT24C256WI-G | Cape address EEPROM |
| SW1, SW2, SW3, SW4 | FSM4JSMATR | SW_IT11095S |
| SW5 | KAS1102ET | DIPS_02 |
| JP1, JP2, JP3, JP4 | 5-146274-2 | JUMPER |
| Jumper Connectors | 382811-8 | Jumper Connectors |
| P8, P9 | SSHQ-123-D-08-GT-LF | CONN_23X2 |
[JSON]
This project is © Michael Leonard, and is published under the terms of the MIT License licence.